Halo 5 Castle Map
Bookmark from there, it can then be found inside Halo 5 on PC or Xbox.
​
Project Goal
I wanted to create a multiplayer map themed around a castle structure. I wanted to have multiple floors on the towers to provide some verticality to engagements.
​
Work Summary
-
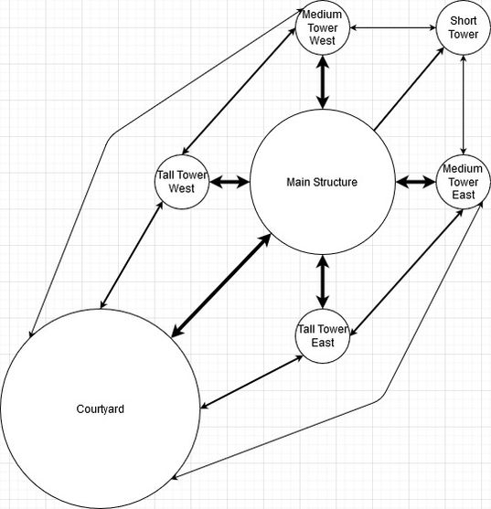
Started with simple bubble diagram to get a general sense of scale and pathing
-
Tested various options for level building inside Forge
-
Adjusted second diagram based on Forge limitations
-
Iterated again, eventually landing on the final pair of diagrams shown below and worked in Forge to match as best I could
​
Outcome
I was mostly successful with this map. Forge has some frustrating limitations when it comes to building rounded structures that force me to change how I handled the transitions between floors. I was able to construct a version that I'm happy with, though I feel it could have become something closer to my original vision had I used something like Unity or Unreal Engine 4.








